发布时间:2019-09-06 15:00作者:光华新闻阅读()
光华通讯社记者赵平 刘丽丽 马彦良 罗莉 北京报道 湖南郴州汝城的朱稳成1999年为汝城县小垣镇垫资承建小垣中学,工程完工后交付使用已经整整 20年,从这个中学走出的好几届学生已经大学毕业,走上了工作岗位,然而当年负责建校的朱稳成先生至今没有拿到建校工程款。20年,朱稳成由当年的壮年变成了一个满头银发的老人,作为地方政府不应该充当老 赖,坑害辛辛苦苦为地方建设作出贡献的功臣。2016年光华通讯社曾经对朱稳成的事情做过相关报道,中央巡视组和湖南巡视组也做出过批示,但是地方政府至今没有给朱稳成一个说法。记者希望当地有关部门重视 此事,尽快调查处理。光华通讯社将持续关注事件进展,并做追踪报道。
下面是朱稳成的反映情况材料和求助信,希望引起社会关注
中央和湖南省委巡视组,你们在哪啊!机构还在吗?
虽是中央和省委两级巡视交办件,但却......?
虽然面向社会郑重承诺,但至今一年多成了空话!
虽然签有新的协议,仍反悔不诚信以歪理搪塞成废纸!
各级领导、各新闻媒体记者和社会各界:
我叫朱稳成,现年62岁,汉族,湖南省郴州市汝城县卢阳镇东溪村人,系汝城县城郊建筑工程有限公司原项目经理,也是本信访事项中的受害人,联系电话:15387352187。
今年包案县领导:欧永古,男,汝城县政法委书记,联系电话:13875546111,也曾是2016年的包案县领导。
汝城县原小垣镇现合并为延寿瑶族乡人民政府(简称延寿乡)拖欠本县城郊建筑工程有限公司工程款一事。姑且不谈过去申诉怎样和曾实名举报某些政府领导伪造受害人身份证等证据,窃取中央 财政“普九”专款之事的结果怎样。仅谈从2016年9月,包案县领导、县政法委新任欧永古书记郑重地表态:收了长假专门跟你处理解决你的事情。2017年1、2月份,欧书记又两次亲自叫受害人将此 进入社会审计,按审计结果处理解决此事,3月16日审计结果出后,欧永古书记当时全面认可。到2018年3月起,受害人又几次向中央和省委两级巡视组反映,终于又得到了中央和省委两级巡视组几次交办汝 城县政法委处理解决的重视。因此,受害人8月份起多次要求该委按中央政法委规定举办公开听证对此事评议,但未征得同意举办。然而,在受害人似乎每天向该委等单位及包案县领导的催促下,于12月12日 ,对此事与延寿乡签订了新的《协议》,约定双方对此重新进入社会审计,对新审计结论,甲、乙双方应无条件的认可执行。可延寿乡一直尤其是重复抵扣7万多元工程款问题,本来依证据事实县政法委已经认可, 今年元月17日,该乡罗乡长一起在涉法涉诉办,何副书记当面说,叫延寿乡还7万多块钱我们,经一起协商后罗乡长答应该乡额外写个尚欠7万多元的证明,可前后不到20分钟又反悔了,之后对事务所的认可予以否定 函来函去,拖到5月13日审计的初审结论出后,却又不断地以各种新旧歪理反复推诿扯皮搪塞。甚至对自己亲自修改与会计事务所协议的约定也不诚信,尚欠该所的1.1万元审计费用拖到至今仍拒不给付,导致该所至 今尚未作出正式的审计结论。在受害人强烈要求下,延寿乡左推右推才勉强于8月20日到长沙湖南会计师事务所去商谈,在商谈中根本没有商谈基础的诚意,以具有黑社会组织性质替局外人追债还债的欺诈胁迫非法 合同协议等歪理为由推诿扯皮,给受害人随便扣上伪造证据帽子进行搪塞,导致商谈破裂。综上,虽然郴州市委易鹏飞书记在此中央、省委巡视组移交群众信访件办理工作会上郑重表态强调: “各级要带着对党的责任,持续发力办好中央、省委巡视组移交群众信访件;要带着感情,用心用情做好信访工作,依法依规解决合理诉求;各级领导要率先垂范、以身作则,实行领办包案,对上级交办的信 访查报件,一律实行领导领办或包案查办,严格落实领导包调查、包处理、包督办、包反馈、包息访五包责任制;各部门要协调配合,齐心协力地办好中央、省委巡视组移交群众信访件;”还有县委书记面 向社会的郑重承诺(其承诺内容在以下附相关材料的第一份报告中),依然成为了空话,因此,受害人不得不再次寻找中央和湖南省委两级巡视组,呼吁求救,不知该两机构在哪?还存在吗?期盼能再次责成得到尽 早解决了结此事为谢!
具体详细情况,需恳请各级领导和各新闻媒体记者及社会各界,详看下列附件或向受害人了解情况便知分晓。
此礼!
受害人:朱稳成
2019年8月28日
附相关材料如下:
请求尽早落实解决中央和湖南省委两级巡视组交办案件的
报 告
中共汝城县委黄四平书记
我叫朱稳成,现年62岁,汉族,住郴州市汝城县卢阳镇东溪村,系原本县城郊建筑公司原项目经理,联系电话:15387352187。
请求事项:
请求县委敦促县政法委履行多次的政府行为承诺,尽早解决中央和湖南省委两级巡视组交办《关于延寿乡恶意长期拖欠本县城郊建筑公司工程款相关事宜》信访事项为盼!
事由:
关于原小垣镇现合并为延寿乡人民政府(简称延寿乡)恶意长期拖欠城郊建筑公司(简称城郊公司)工程款问题,其详细情况,多次向贵书记和县政法委欧永古书记汇报过,因诉诸法律多次 涉及枉法裁判问题,也曾多次向法院、检察院等系统多次申诉,但司法程序已经走完,这些情况贵书记有所耳闻,尤其是政法委欧永古书记更很清楚,我为了节省您的宝贵时间在这里就不再重复陈述。虽然您在《省 委第四巡视组向汝城县委反馈巡视情况》大会上,代表县委、县政府作出了:“对省委巡视组指出的问题,诚恳接受、照单全收,对省委巡视组提出的整改意见,全面贯彻、全面落实。做到问题不查清不放过 、整改不到位不放过、群众不满意不放过,确保改彻底、改到位,交出满意答卷”的承诺,但解决此事的责任单位领导却不当回事,当成了几句空话。虽然是两级巡视组交办案件,他们却仍总是无所谓, 按《信访条例》规定,再复杂的信访事项也只是90天的解决期限,可是,此事从两级巡视组交办以来至今一年多了,如果像这样地拖还是遥遥无期!因为当时我要求县政法委按照中央政法委的规定 ,在人民大会堂主持公开听证会,但政法委却以各种理由推诿扯皮搪塞,于是我在去年10月24日只好又找到您,虽然您贵书记重视此事,我很记得您当着欧永古书记和我的面批评他说:“我觉得这个老人家说 得很有道理,人家就是要你主持个听证会吗!听证会评议他的有道理就跟他解决,没有道理人家就不要你解决,这么低的要求啊?你怎么能拖那么久呀!”事后,县政法委又决定直接给延寿乡重新签订新的 《协议》,此后又拖,我催问何小龙副书记怎么回事,他告诉我:现在延寿乡要自己先去划算一下再去审计好准备钱,不要一起去审计回来了,又没有那么多钱。再过后我对何小龙副书记又说:怎 么又拖那么久,那新协议还准不准数,何小龙副书记对我说:他问过欧书记他们,坚决按新协议和事务所的审计结果处理解决此事。由于延寿乡又以拖再拖,单因为重复抵扣工程款问题翻来覆去就 拖了三、四个月,直到今年5月13日双方才终于等到了事务所发来的征求意见稿,但该乡仍翻来覆去又拖到本月24号上午,延寿乡朱会元书记虽和我在涉法涉诉办见面,他当时要我让他先说完,且又以不择 手段充当黑社会组织性质角色采取的欺诈胁迫行为,替白某追债还债所产生的02年非法合同和协议为由提出:不管是任何场合、任何情况、任何原因,你要去告那个就告那个,他不管,他也不管我 是汝城县建筑公司还是我个人他都不管,反正我对这个合同、协议……,强行要我认可,不是就永远都搞不变。我反问他说:你的意思是要我单方对02年的合同、协议讲所谓的诚 信是吗?既然你不讲那些法律法规,不管何种情况也不管合同、协议从何而来,只强调要我讲诚信,要废除那99年2月双方签订的《结算补充协议》,于是,我当场就拿起该结算补充协议让他看着说: 那我想请问你?这个是不是人民政府的公章和财政所的公章,这个是不是有书记和镇长黄某某还有财政所长的签名,难不成我还胁迫了他们?啊!那有第二年镇长换届当了书记就不认自己当镇长债务的道理 ,这也太说不过去了吧!如果讲诚信,过了三年多还会有采取不择手段这合同、协议吗?你认为我反悔我觉得首先是你政府领导先反悔?他又说:反正是以背后的合同日期为准。好,我 又拿起去年的新协议给他看着说:好一个以背后日期为准,这个在去年12月12日签订的新协议,这是你延寿乡政府的公章吧?这也有你们乡长的私章,还有涉法涉诉办和信访局的两个鉴证章,而且协议是何 副书记亲自起草修改的,这里面根本就不涉及什么判决和第三方,你不会对这个也又反悔吧?他最后低声细语地说:背后这个协议没用的我认都不认。这些行为表面上是在解决问题,实 质上跟过去领导一样,对结算补充协议予以否定,根本没有解决此事的诚意,就这样拖来拖去又回到了原点,导致多年来专门针对02年4月的非法合同、协议不服而申诉等于白费。我想,难道作为政府的领导仗着自己手中的权势就可以随随便便貌似法律,违法乱纪,为所欲为吗?这些行为又何谈依法行政、依法执政,不是给我们党“半床被子,温暖中 国”的故事抹黑吗?最后,我跟何副书记说:我希望在本星期内,第一按欧书记说的,不管结果如何,既然跟人家(事务所)有协议,就要先把那1万多块钱付给人家;第二,要谈就在本星期内到事 务所去谈,在那里谈只要能在依法、依规公平公正的前提下,我还可以作出适当的让步。如果继续以非法合同为由继续地拖,我将在下星期走下一步程序了。虽然他给我提了醒关于过去的问题,但我对于过 去小垣镇领导等伪造我身份证等证据,窃取中央财政专项资金之事,也还是不想多提。
综上事实,此事虽已得到了社会审计初步结论的评议和认可,但他们仍仗权欺人貌似法律不诚信,以非法事实歪理进行搪塞,表面上在处理此事,实质上其行为还是“新官不理旧账”。为此, 强烈呼吁汝城县政法委和延寿乡政府应讲究诚信,真正做到依法执政、依法行政。
黄书记:实在对不起!我也不是告谁的状,只是想实事求是的反映情况,实属无奈之下又只好恳请您以好再好,在百忙中关心关注此事,对此作出严厉批示,责成他们纠正过去领导的错误, 并赋予实施地执行新协议约定,按照社会审计正式结果尽早落实解决此事为谢!
此呈
中共汝城县委黄四平书记
报告人:朱稳成
2019年6月27日
恳求敦促责任单位领导依天理良心带着责任和感情,将心比心,以心换心,依法依规、公平公正地对待解决好此事的报告
中共汝城县委黄四平书记,您好!
首先感谢贵书记几次对此事的过问和督促!
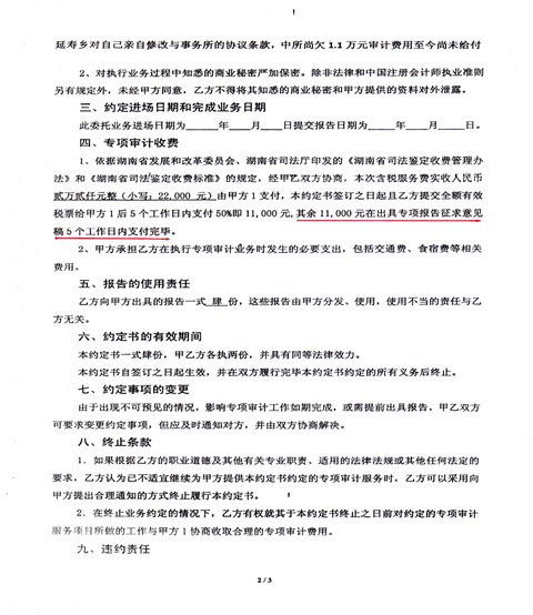
1997至98年间,城郊建筑公司(简称中标人)中标承建原小垣镇现合并为延寿乡教学大楼等“普九”达标建设工程。由于该镇资金短缺,为不误涉及全县“普九”验收的达标,于是设 计这种空手套白狼的招标陷阱,超出合同约定要求公司“向外借高利贷及基金会贷款均可,利息由我们(镇)承担,(片面强调)工程一 定要在98年9月1日如期交付使用,(并强调)这个没有退路。”因而,被迫项目经理朱稳成(受害人)向公司法人范经理汇报情况后,经该法人口头委托,以2.3%至5%的月息向基金会和高利贷 循环借贷融资80余万元用于建设本工程,保证了该工程在98年9月1日如期交付使用,使该镇保证了涉及全县“普九”达标验收的顺利过关。可是,该镇至此仍尚欠总计68万元的纯工程款。99年2月双方根据县审计局审定 112万余元造价,进行了粗鲁的结算,签订了《结算表》、《结算补充协议》,对该镇违约毁约和空手套白狼的承诺,确定了以月息1.2%、1.5%和2.3%计息,以弥补中标人向外融资损失。
李克强总理强调:“政府要带头讲诚信,...决不能新官不理旧账”。习总书记强调:“承诺了的就要兑现”。自古以来欠债还钱,就是天经地义的事,也是千古不变的铁律,可作为政府领导的黄礼彬等在2000年换届任 书记后私自毁约,偏偏就是欠债不还钱,过河拆桥就是不诚信,对白纸黑字签有书记和镇长黄礼彬本人以及财政所长名字,并盖有该镇人民政府和财政所公章的承诺 不但不兑现,反而对本债务于以否认,当了新官(书记)就是不理(自己先年当镇长)旧账。时任县委书记王碧元针 对此情况作出:“黄礼彬…,我意:此类欠款,正确的态度就是,一认帐、二还帐…决不能不负责任地上推下卸”严厉的批评。过后其不但不反思之前过错,反而更加变本加厉,直到三年多后的2002年4月,还充当黑社 会组织性质角色拉拢白某某替白收债还债,胁迫受害人在其事先合谋打印好的《建校工程款结账合同》上签名。从此利滚利基金会、高利贷债务强加到个人头上。因而,上演了这起政府行为对所尚欠的工程款被 腐败官员变相抢劫的悲剧,导致受害人替人(小垣镇)受过背债还债,用自己的积蓄和另案的60多万元执行款及家庭的征地分配款收入用于替该镇还债抵债180多万元还不够,依然尚欠他人 近30万元纯本金债务,至今仍经常有人追债讨债。
我们党的一代领导人周总理说过:我们共产党人做事永远不会对不起朋友!小垣镇领导拖欠的工程款本身就是属于我们自己的合法债权,该款是在当时小垣镇领导可谓是喊救命,在别无选择 的情况下设计陷阱而被迫中标人借贷垫资的,为了该镇建校工程涉及全县“普九”验收的过关,而帮助他们不惜借高利贷和基金会贷款融资拼凑给小垣镇搞好了学校建设后,又替他们背黑过,所偿还了利滚利和基金会 的高利贷的钱,这就是用生命换回来的血汗钱,之前所帮了该镇的忙,理所应当地将此钱连本带利还给中标人。按理说:现在的延寿乡等责任单位应该记住上述这份情谊,正确对待此事,纠正黄某某等领导后段的错 误作法,然而,事实并不如此!虽然去年12月与延寿乡重新签订了新的协议,重新约定将此事进入社会审计,按审计结果兑现解决此事,可是,其以拖再拖的做法却又像是昧着良心地过河拆桥,有些领导对新协议实 施依然言而无信,从进入社会审计到至今拖来拖去长达7个多月,从两级巡视组交办至今1年多,均以各种歪理推诿扯皮搪塞,对社会审计的初审数据,根本不去考虑其结果的合理、合法性、程序对不对,也不考虑中 标人的损失如何,甚至错误变相认为这是向政府的索要,所以盯着此区区数据认为是天文数据,好像中标人为此所付出的基金会和高利贷的利滚利的利息损失是理所应当!对过去政府领导的过错,没有一个正确的认 识态度去如何对待和纠正。
前不久在新浪微博上讲述一个民工之前在他老板那干了八个月却没拿到一分钱,几次求老板先预支点钱,哪怕几百元钱也行,因他是家里唯一的顶梁柱,母亲患有严重的心脏病每天离不开药 。孩子上学也要用钱。他的妹妹,因为失恋患有精神病,他不能看见妹妹天天披头散发满街乱跑还要为妹妹治病,可他每次找老板要钱,就被老板叫来的保安赶出。最后他忍无可忍才绑架了其老板六岁儿子。后来, 他后悔了,他本来完全可以跑掉,但他拍孩子一个人出什么意外,也拍孩子害怕,便一直把孩子抱在怀里。当警察出现的时候,孩子在他的怀里睡得正香。他被判刑五年。就在将要宣布退庭时,从旁听席上传来个苍 老的声音:“等等,我有话要说。”大家扭头望去,是一个年过花甲的老妇人。有人认识她是男孩子的奶奶,也就是老板的妈妈。旁听席众人都有些担心,认为老人还要提额外的条件,那个已经一无所有的民工还能承 受得起吗?
老人泪水流了一脸慢慢地走在被告席民工面前,向民工深深地鞠了三个躬。她缓缓地说:“孩子,这第一躬,是我代我的儿子向你赔罪。是我教子无方,让他做出了对不起你的事。该受审判的 不应该只是你,还有我的儿子,他才是罪魁祸首。这第二鞠躬,是我向你的家人道歉。我的儿子不仅对不起你,也对不起你们一家人。作为母亲,我有愧呀。这第三鞠躬,我感谢你没有伤害我的孙子,没给他的心灵 流下丝毫的阴影,你有一颗善良的心,孩子,你比我的儿子要强上100倍。”老人的一番话,令在场的人都为之动容,这是一个深明大义的母亲。事情的结果是,老板不仅向民工支付了工钱,还把那个民工的母亲和妹 妹接到城里来治病,故事以喜剧结束。母亲的三个躬不仅是鞠给民工的,也是鞠给儿子的。她是用这样的方式规劝儿子,不能做有昧着良心的事。不管我们选择了怎样的人生道路,走得正,不愧对良心,不违背道义 ,是第一要义!我想,老妇道人家都能够如此深明大义要求其儿子纠正过错,难道作为一级政府领导做事,就连这个老妇道人家都不如!至今仍处处刁难想方设法推诿扯皮搪塞,毫无良知道德,难道这就是其父母的 为人之道所教养的结果!中央天天强调要不忘初心?习总书记说过:我们做纠错的工作,就是亡羊补牢的工作,事实如此,即便就算是审计部门依法依规公平公正地审,按照事实法律规定,就连相关损失费用一并审 计算上,能够得到区区的三、四百万元,又能怎样呢?还不是于事无补,亡羊补牢!对于那些其他的精神损失、名义名声损失、身心健康损失,能算得清能补得足吗?假如这笔债务当时及时偿还了,我们姑且不论去 谈鸡生蛋蛋生鸡能赚多少多少的钱,最起码就不会像今天这个样子如此身败名裂地狼狈!假如是刑事错案,把人错判坐牢几十年或者死刑,到最后平反纠错能得到国家赔偿几百万,又能怎样,还不是导致人家人老了 ,青春也没有了或者已经死亡了,其或者家人能得到的几百万国家赔偿又有何用呢?青春能找回吗?死人能复身吗?还不是于事无补,亡羊补牢。
从延寿乡与公司老总多次对账尚欠的工程款493113.58+160000风险金的数据总和653113.58元来看,与元月8号向欧永古书记等多位领导报告的数据完全相吻合,充分说明了向事务所提供的数据 准确性。
综上,在此,恳请贵书记再次重视敦促此事,也恳求责任单位领导能够深明大义,期盼能真正地把上访群众当成自己亲戚相待,将此事假设就是发生在自己的亲戚身上,能将心比心,以心换 心,依照天理良心带着责任和感情,依法、依规、公平、公正地正确对待此事处理解决好为盼!
此呈
中共汝城县委黄四平书记
汝城县城郊建筑公司原项目经理 朱稳成
2019年7月18日
下面是发给汝城县委黄四平书记的求助的信息:
黄书记,您好:
我是因小垣镇拖欠工程款之事的朱稳成,有个十万火急的情况需耽误你宝贵的10分钟时间,向您汇报,感谢您领导对此事的非常重视,但是现在春节马上就到,进入社会审计十万火急 ,现在出现的新情况就,主要是因为欧永古书记、李雄副县长和李生华副县长,他们作为专门处理解决此事的领导集体,明知申诉的目的就是针对小垣镇不诚信,充当黑社会组织性质角色,替白某才收债还债的 2002年4月与白仁才的三方合同和协议不服,才导致信访申诉,此合同协议在法律上是说不过去的,他们也意思到此合同协议是无效的,但作为主管政法委工作的政法委书记和两个曾在市政法委担 任过主管执法监督室主任的副县长,组成的处理解决此事的领导小组,却缩手缩脚没有一个有敢于担当精神,把一切事情推向一个没有权利退居二线的原政法委副书记何小龙同志,导致何小龙副书记很为难也很无奈 ,因此含糊地向延寿乡提出,与白仁才的三方合同等与本事项无关的材料一切混杂一起带去社会审计,如此,将会导致之前的一切努力都将白废。因而,如贵书记能在今天挤出时间让本人亲面汇报最好,确实挤不出 时间就恳请贵书记已好再好敦促他们领导小组迅速处理好此事为盼!便于下星期一进入社会审计。期盼能够得到一个依法依规,公平公正纯洁的社会审计结论,并请支持和理解为谢!
朱稳成
2019年1月18日
下面是发给延寿乡政法委庞小峰书记的微信:
庞书记您好:
打了几次电话你都在开会忙,所以我还是发个微信给你算了。其他没什么,就是上次在长沙建业会计师事务所(简称该所),你乡提出要求该所对那02年三方合同等…和7万多元重复抵扣 工程款,要求该所再另搞一份审计结论,被该所拒绝后再换用另个要求该所附加在背后,以便供领导参考之事问题。因此事,我从长沙回家后于次日(23日)早晨找了李副县长,我问他是否县里的安排,李县表示他 不知道此事,没有这回事。接着我又继续去找到欧书记,欧书记对此事也表示否认,他们并没有如此安排。他意思:那7万多元重复抵扣工程款,从你(我)提供的证据上看是肯定重复了,但还是要由审计 事务所去认定,对那三方合同问题还是含糊地让审计事务所去认定,那个审计就审计下结论吗?还要什么领导参考下结论呢?延寿也没有这个权利去要求,他们审计有审计法,有他们的审计准则。
本人还是坚持上次在该所等待康主任来之前商量的观点认为:那7万多元重复抵扣工程款,既然你乡已经认可同意纳入社会财务审计,那就等于是认可我们的领款数据,让该所去依法 、依规、依事实,公平、公正地作出纯洁的审计结论。至于你乡要求提供02年之后的三方合同那是另一回事,是否依法依规采纳也是该所的权利。但是,谁都清楚我主要是针对小垣镇领导的不诚信,充当黑社会组织 性质角色,替白某某收债还账,直到三年后仍不择手段地冒出三方合同协议,及诉诸法律时的法官却也不主持公道不维护诚信,依然充当黑社会组织性质角色,替白收债还债,故意违背事实法律、枉法裁判的不服而 司法程序已经走完才导致的信访申诉,虽然平常主管本信访事项的县领导,他们都对我说过那三方合同是如何如何的不应该,尤其是今年1月8日,你、我都在李副县长办公室,当康所长提到02年三方合同时,李副县 长都很反感地说:以后都别提02年合同那些没意义的事了,就是因为02年的合同搞出那么多的事情来。但就是不愿担当,才造成至今你乡仍坚持要让该所去评议。因此我还是觉得:三方合同的冒出,无论是从道德、 诚信和法律、法规都是不应成立的,姑且不论其他,就诚信政府而言,诚信首先是在先,导致重复进入此程序,也是因为对政府领导的不诚信和三方合同的不服而再 次进入社会审计。
此礼!
朱稳成
2019年1月26日
习近平会见第六次全国自强模范暨助残先进表彰大会代表
(11837)人喜欢 2019-05-17
荷籍华侨罗艳娟房产被倒卖维权遭陷害无罪羁押770天至今
(13664)人喜欢 2018-09-19
山西省长治市襄垣县纪委书记王振力,你的职责使命何在
(12935)人喜欢 2020-01-07
习近平在视察驻黑龙江基层部队
(14454)人喜欢 2016-05-27
郑凤昌百亩庄稼被毁紧急求助
(14231)人喜欢 2017-06-22
习近平:强化中医药特色人才建设
(11324)人喜欢 2020-06-03
光华通讯社祝愿全球华人和中国人民春节快乐
(13202)人喜欢 2017-01-26
灭绝人性暴力强拆,如此执政者谁来问责?
(28802)人喜欢 2019-02-25
惊魂时刻!错开车窗迎来黑熊
(13851)人喜欢 2017-02-28
浙江龙游姜平生农场拆迁案有新进展
(13464)人喜欢 2017-07-13
新华网评:这次改革的目标是“化学反应”
发布时间:2019-07-08
安徽省肥东县临时客运车辆整治背后的黑幕
发布时间:2017-06-15
为中华神犬藏獒正名
发布时间:2017-04-12
都匀市匀东镇附城村8组11户农民把政府告上北京法院
发布时间:2019-11-08
诸暨市同山镇违法拆房侵占农田引民愤
发布时间:2018-12-10
习近平抵达布宜诺斯艾利斯
发布时间:2018-11-30
大江奔流天地宽——“今日之中国”系列述评之一
发布时间:2019-05-27
习近平和彭丽媛欢迎出席首届中国国际进口博览会的各国贵宾
发布时间:2018-11-05
韩媒:访韩美战略核潜艇“肯塔基”号驶离韩国
发布时间:2023-07-21
两会新闻发言人张业遂答记者问关于房地产税的问题
发布时间:2018-03-06光华新闻网,大型综合网上信息发布平台。内容贴合人民生活,新闻信息涵盖四海五洲,报道具有权威性、及时性、多样性的特色。一直在网民中树立起“大众网站”的形象网站名称:光华新闻网